欢迎访问采购与招投标管理中心
网站首页
机构设置
人员分工
部门职责
联系方式
政策法规
国家政策法规
政策法规
校内政策法规
工作动态
招标公告
校内招标公告
校外招标公告
中标公告
校内中标公告
校外中标公告
诚信档案库
资料下载
工作流程
项目审批表
合同类表
验收用表
采购计划
当前位置:
网站首页
>>
政策法规
>>
政策法规
>> 正文
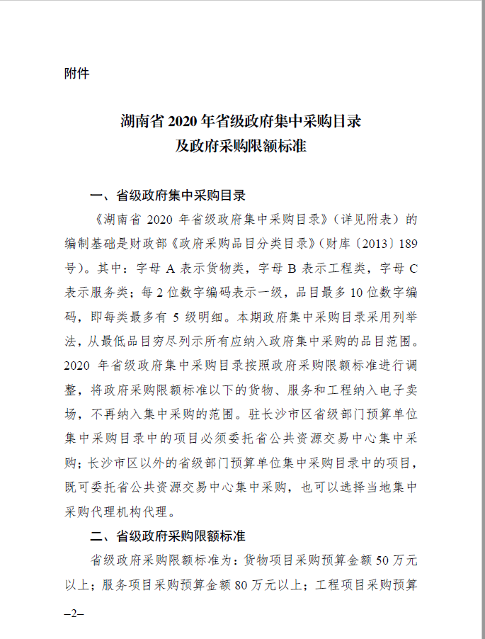
湖南省 2020 年省级政府集中采购目录及政府采购限额标准
发布者:
[发表时间]:2020-04-16
[来源]:
[浏览次数]:
九游在线
|
宝威在线
|
星空体育·(中国)官方网站
|
华体会平台
|
米兰体育
|
九游
|
星空体育综合登录入口(中国)官方网站
|
米兰网页版
|
江南网页版登录入口
|