校属各单位:
根据国务院办公厅通知精神,结合我校工作实际,现将2022年“五一”劳动节放假相关事宜通知如下:
4月30日、5月1日、5月2日放假,共3天,4月24日(星期日)、5月7日(星期六)正常休息。
节假日期间,坚持疫情防控不放松,师生员工出益阳市需向所在学院和单位审批报备,禁止去省内中高风险县市区和湖南省外。各单位要妥善安排好值班和安全、保卫等工作,确保全校师生员工祥和平安度过节日假期。
特此通知。
附件:
1.夏季作息时间表
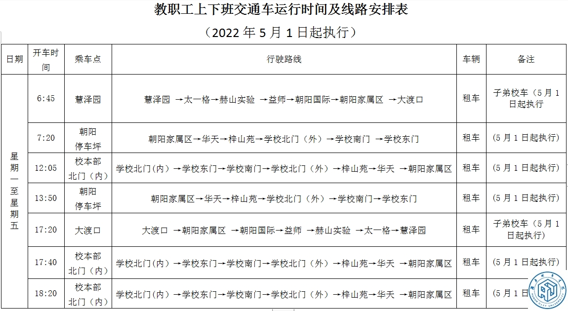
2.教职工上下班乘车时间表
开云在线开户首页/登录/入口党政办公室
2022年4月20日

